山東省泰安市東平縣人民檢察院成功購買我司多臺食品快檢設備
時間:24-01-19 發布:本站
地點:山東省泰安市東平縣
培訓單位:東平縣人民檢察院
品牌:三體
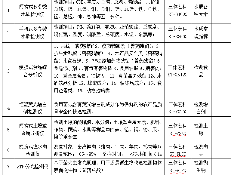
儀器名稱:ST-B100C,ST-SS60C,ST-GB12C,ST-YG20C,ST-ZSEC,ST-RLSC,ST-ATPC及水浴鍋,超聲儀等前處理儀器


新聞資訊
25-11-20
25-11-19
25-11-17
下一篇 沒有了!









